Cache¶
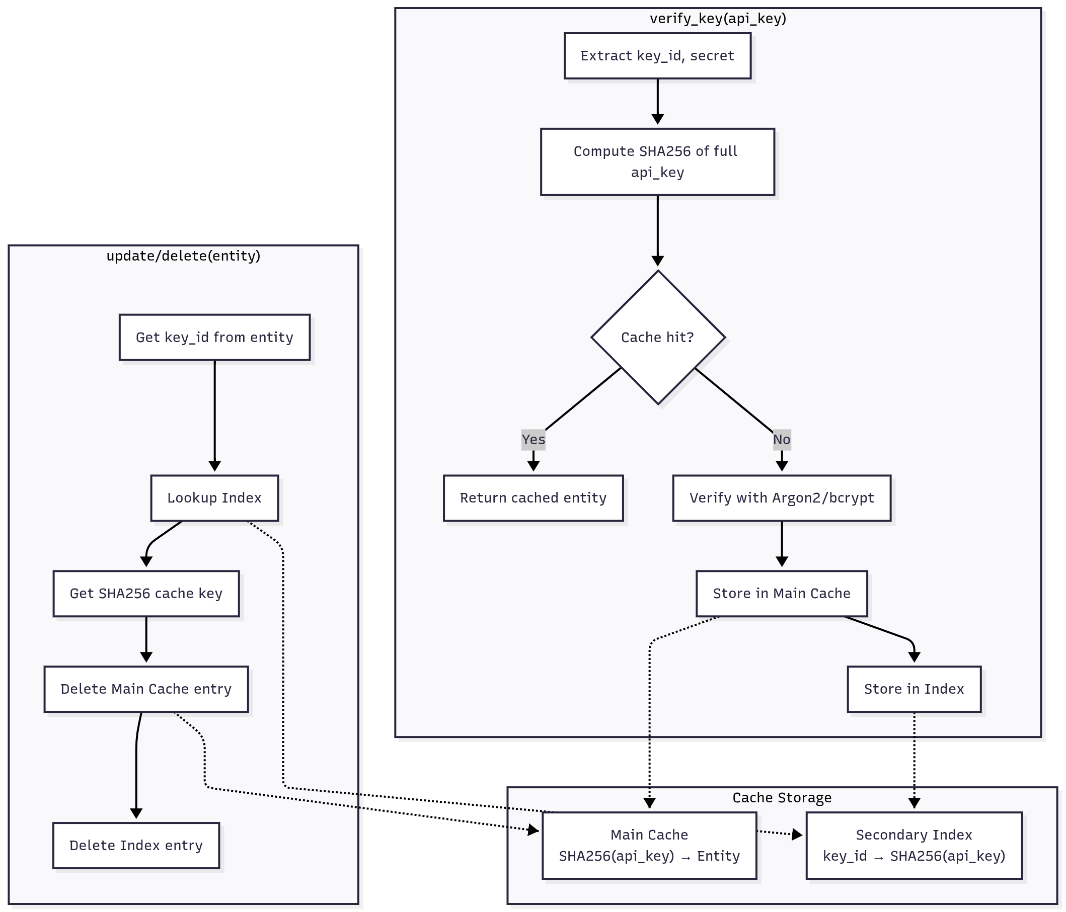
When user give his api key to access your services, you often need to verify it against the stored hash. You must calculate the hash of the provided key and compare it to the stored hash. This operation can be computationally expensive, especially if you are using strong hashing algorithms like Argon2 or bcrypt. To improve performance, you can implement a caching layer that stores the results of previous hash verifications. This way, if the same API key is verified multiple times, you can retrieve the result from the cache instead of recalculating the hash each time.
We use aiocache to provide caching capabilities. This library has backend-agnostic support (in-memory, Redis, etc.) and
supports async operations.
Security Model¶
The CachedApiKeyService uses a secure caching strategy that maintains the same security guarantees as the non-cached service:
Cache key = SHA256(full_api_key)
This ensures that:
- Only requests with the complete and correct API key can hit the cache
- An attacker who only knows the
key_id(visible in the API key format) cannot exploit the cache - The cached entity is only returned if the caller proves knowledge of the full secret
A secondary index (key_id → cache_key) enables cache invalidation when updating or deleting API keys, even though the service doesn't store the plain secret.

Configuration¶
Cache Backend¶
You can use any aiocache backend. Configure TTL via the service:
from aiocache import SimpleMemoryCache
from aiocache import Cache
# In-memory (default)
memory_cache = SimpleMemoryCache()
service = CachedApiKeyService(repo=repo, hasher=hasher, cache=memory_cache, cache_ttl=300)
# Redis backend
redis_cache = Cache(Cache.REDIS, endpoint="localhost", port=6379, namespace="api_keys")
service = CachedApiKeyService(repo=repo, hasher=hasher, cache=redis_cache, cache_ttl=600)
Example¶
This is the canonical example from examples/example_cached.py:
Always set a pepper
The default pepper is a placeholder. Set SECRET_PEPPER (or pass it explicitly to the hashers) in every environment.
import asyncio
import math
import os
import time
from contextlib import contextmanager
from keyshield import ApiKeyService
from keyshield.hasher.argon2 import Argon2ApiKeyHasher
from keyshield.repositories.in_memory import InMemoryApiKeyRepository
from keyshield.services.cached import CachedApiKeyService
# Set env var to override default pepper
# Using a strong, unique pepper is crucial for security
# Default pepper is insecure and should not be used in production
pepper = os.getenv("SECRET_PEPPER")
hasher = Argon2ApiKeyHasher(pepper=pepper)
# default hasher is Argon2 with a default pepper (to be changed in prod)
repo = InMemoryApiKeyRepository()
@contextmanager
def benchmark(n: int):
time_start = time.perf_counter()
yield
time_end = time.perf_counter()
time_elapsed = time_end - time_start
ops_per_sec = math.trunc(n / time_elapsed)
print(f" Elapsed time: {time_elapsed:.6f} seconds ({ops_per_sec:,} ops/sec)\n")
async def main():
n = 100
for service in [
# Must use Argon2 hash each call
ApiKeyService(repo=repo, hasher=hasher),
# Use Argon2 once and cache the result
CachedApiKeyService(repo=repo, hasher=hasher),
]:
print(f"{service.__class__.__name__}")
print("- First operation (uncached):")
_, api_key = await service.create(name="dev")
with benchmark(1):
await service.verify_key(api_key)
print(f"- Subsequent {n} operations (cached where applicable):")
with benchmark(n):
for _ in range(n):
await service.verify_key(api_key)
if __name__ == "__main__":
asyncio.run(main())
Cache Invalidation¶
The cache is automatically invalidated when:
- An API key is updated (e.g., scopes changed, deactivated)
- An API key is deleted
This ensures that changes to API keys take effect immediately, even for cached entries.